Mécaniques de jeu
La carte
Ci-dessous est présenté la moitié droite de la carte dédiée à la finale, cette dernière étant symétrique à gauche. Chaque moitié de carte se divise en plusieurs secteurs, décrits plus bas.

Le but étant pour un joueur d'inscrire le maximum de points en plongeant dans la piscine de son adversaire. Pour y parvenir, différents secteurs sont à franchir ou à défendre, afin d'inscrire le maximum de points et d'empêcher à son adversaire d'en fare de même.
Se faire toucher par son adversaire, marcher sur un champignon ou tomber dans le vide sont sources de mort instantanée.
Les secteurs
Les deux côtés de la carte comportent quatre secteurs à franchir en plus du secteur commun de départ et du secteur final, chacun possédant sa particularité compétitive.
![]() | Secteur commun Secteur de départ des manches, les joueurs réapparaissent à cet endroit lorsqu'un point est marqué |
![]() | Secteur un Premier secteur à franchir, simple marche |
![]() | Secteur deux Comprend une plateforme en hauteur permettant le passage des joueurs |
![]() | Secteur trois Présence de fossés infestés de champignons |
![]() | Secteur quatre Multiples plateformes à franchir afin d'atteindre l'autre côté. La chute entraine la mort. |
![]() | Secteur final Secteur réservé à la piscine du joueur. À défendre coute que coute |
Le principe d'avantage
Lorsqu'un joueur touche son adversaire à l'aide de son épée, il obtient l' avantage. Cela entraine également la réapparition de son adversaire.
L'avantage est nécessaire pour permettre à un joueur d'avancer vers le prochain secteur.
L'avantage est perdu lors de la mort du joueur, soit par son adversaire, soit par cause naturelle.
De manière graphique l'avantage est indiqué, sous la forme d'une flèche, dans les coins supérieurs de l'écran des joueurs et permet d'indiquer quel joueur peut avancer dans les secteurs, comme illustré en ci-dessous.

Contrôler le joueur
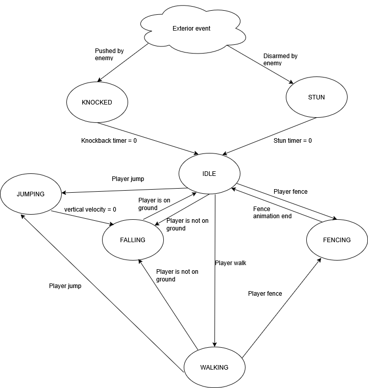
Les états du joueur
La logique du joueur est basée sur une state machine. Elle décrit les états du joueur (Bulles) et les transitions entre ces états (flèches).
Le joueur peut transitionner plusieurs fois d'état en une "frame" (le terme frame ici réfère à un calcul de la physique du jeu). C'est-à-dire : si le joueur en chute libre (état "Falling") et essaie de marcher en meme temps, à la "frame" ou il touchera le sol, deux transitions arriveront : (FALLING > IDLE > WALKING).

Idle
L'état IDLE est l'état par défaut de du joueur. Il est immobile et au sol.
Walking
L'état WALKING est l'état de déplacement au sol.
Le joueur peut se déplacer horizontalement à un maximum de 175 m/s (walkingSpeed).
Falling
L'état FALLING est l'état du joueur quand il est en chute libre.
Le joueur peut se déplacer horizontalement à un maximum de 130 m/s (airLateralSpeed).
La force de gravité est de 1000 m/s² (gravityForce)
Jumping
L'état JUMPING est l'état du joueur lorsqu'il est dans la phase ascendante d'un saut.
Sauter propulse le joueur à une vitesse de 400 m/s (jumpForce)
Fencing
L'état FENCING est l'état du joueur lorsqu'il effectue une fente (voir Les états du joueur). Dans cet état le personnage s'avance pour percuter le joueur adverse avec son épée tout en étant imunisé aux coups d'épées venant de l'avant. Le joueur n'a pas le controle du personnage dans cet état.
Durée de la fente : 0.35s (fenceDuration)
Knocked
L'état KNOCKED est l'état du joueur lorsqu'il est poussé par le joueur adverse (voir Les états du joueur). Le joueur subit un déplacement forcé à 5 fois la walkingSpeed pendant 0.1 seconde. Le joueur perd le contrôle du personnage durant ce laps de temps.
Stun
L'état STUN est l'état du joueur lorsqu'il est désarmé par le joueur adverse (voir Les états du joueur). Accompagné par le même déplacement forcé de l'état knocked, le joueur perd le contrôle du personnage pendant une seconde (temps de déplacement forcé inclu). De plus, son épée disparait durant l'état
Maniement de l'épée
L'épée du joueur est contrôlable qu'importe l'état du joueur (sauf STUN évidemment).
Changer l'angle de l'épée
Le joueur peut changer l'angle de l'épée entre -0.5 et 0.5 rad a une vitesse de 4.0 rad/s. Le joueur peut choisir entre les états haut, milieu et bas.
La fente
Lorsqu'un joueur fente, en plus d'être immunisé aux coups d'épée venant l'avant, la position et l'orientation de son épée sont mises à jour suivant le système ci-dessous :
Avec
L'épée se retrouve donc dans une position horizontale, mais plus haut ou plus bas que dans la position par défaut.
Tuer le joueur adverse
Pour tuer le joueur adverse, il suffit de toucher son corps avec la lame de l'épée. Sauf si ce dernier garde.
Mécanique de la garde
L'épée possède une garde qui empêche l'épée adverse de tuer si elle la traverse.
Effectuer une fente dans la garde de l'adversaire lui causera le state KNOCKBACK.
Lorsque les épées des deux joueurs traversent respectivement la guarde de l'adversaire, et qu'une des deux épées à un angle qui dépasse les 0.05 radians, les épées rentrent dans un état de CLASH
Le clash d'épée
Lorsque les épées sont en état de clash, tant que les joueurs ne relachent pas tous les deux l'inclinaison de leur épée, ou qu'il ne s'éloigne pas assez pour que les épées se séparent totalement, le joueur qui oriente son épée au plus extrème (en haut si le clash est vers le haut, en bas si le clash est vers le bas) force son adversaire à avoir la même orientation
La fente pendant un clash d'épée
Si le joueur adverse (celui qui ne fente pas) force n'importe quel orientation d'épée (input Haut ou Bas qu'importe si le clash est en haut ou en bas), cela lui causera le state KNOCKED.
Si le joueur adverse (celui qui ne fente pas) ne force aucune orientation d'épée (input NONE), cela lui causera le state STUN
Réapparition
Lorsqu'un joueur touche son adversaire avec son épée ou lors d'une mort par cause naturelle, ce dernier disparait pendant trois secondes et réapparait dans le secteur du second joueur, entre lui et la limite du prochain secteur. Si les deux joueurs se retrouvent morts en même temps, le dernier secteur franchit est utilisé.





